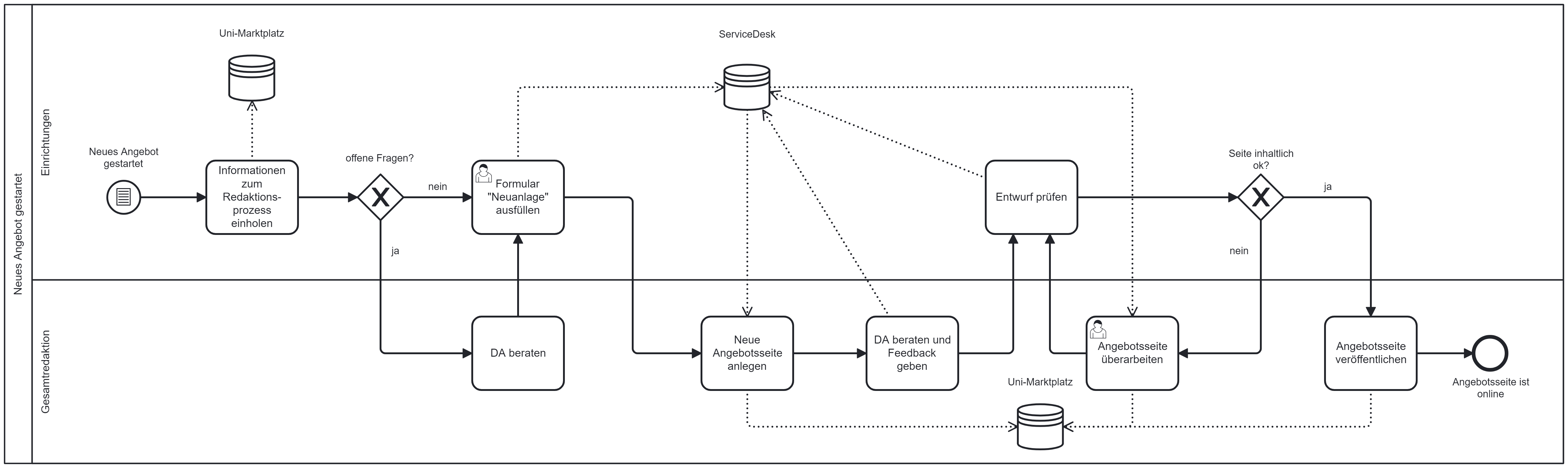
Abb. 7 Redaktionsprozess.png Zurück