Navigationsmenu Icon
e-teaching.org - Gestaltung von Hochschulbildung mit digitalen Medien
Navigationsmenu Icon Menü
  • Online-Events
  • Digital Learning Map
  • Themenspecials
  • Hybride Lernräume
  • Podcast
  • Erfahrungsberichte
  • Studien
  • Qualifzierungsangebote
  1. Startseite
  2. Aus der Praxis
  3. Erfahrungsberichte
  4. E-Learning-Marktplatz – Entwicklung eines nutzerorientierten Unterstützungsangebots

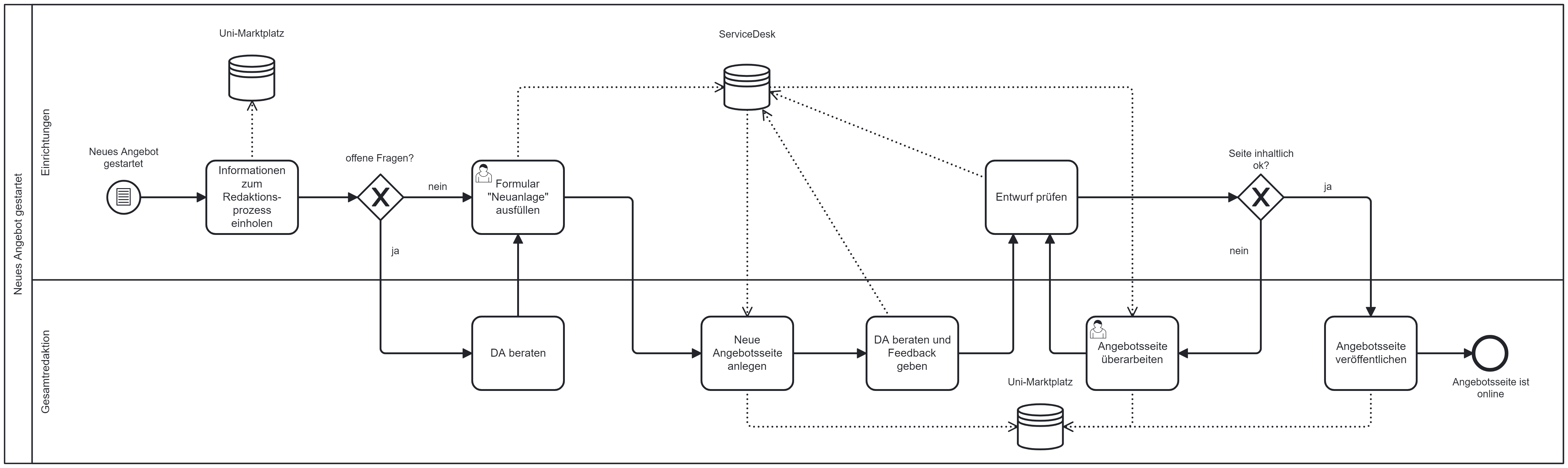
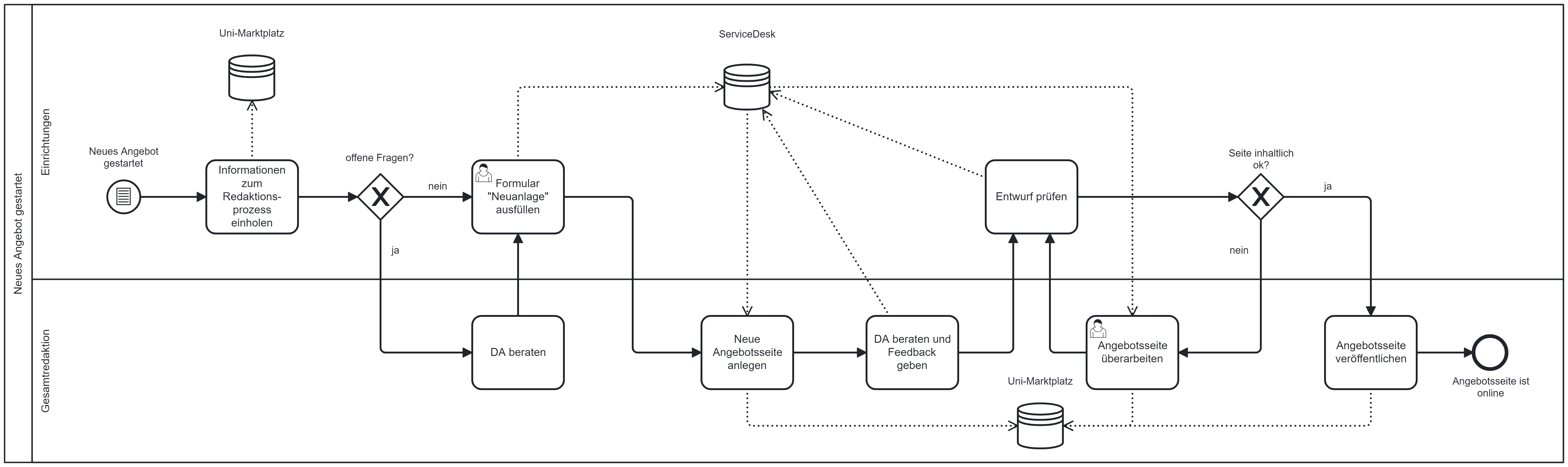
Abb. 7 Redaktionsprozess.png

Abb. 7 Redaktionsprozess.png
Abb. 7 Redaktionsprozess.png
image/png Typ image/png
Dimension Abmessungen 5130x1530
Size Dateigröße 408.5 KB
Herunterladen Bild in voller Größe anzeigen…
logo
  • Kontakt
  • Über uns
  • Presse
  • Newsletter
  • Barrierefreiheit
  • Impressum
  • Datenschutz

logo