E-Learning-Marktplatz – Entwicklung eines nutzerorientierten Unterstützungsangebots
27.03.2027: An der Friedrich-Schiller-Universität Jena wurde ein Portal entwickelt, das Angebote und Services zur Unterstützung digitaler Lehre und digitalen Studierens abteilungsübergreifend bündelt, und den Angehörigen der Universität eine problemorientierte und zielgruppengerechte Suche und Filterung im bestehenden Angebotsportfolio ermöglicht. Jaqueline Schulz, Projektleiterin für den universitären Marktplatz, stellt in diesem Erfahrungsbericht das Vorgehen zur Konzeption, Entwicklung und Umsetzung des Portals und der Redaktionsprozesse vor.

Das Angebotsportfolio der Universität Jena zur Unterstützung digitaler Lehre und digitalen Studierens hat sich seit der Corona-Pandemie 2020 enorm weiterentwickelt. Digitale Tools, installierte oder ausleihbare Medientechnik, Qualifizierungsangebote, Beratungen und Förderformate ermöglichen es Lehrenden und Studierenden, digitale Kompetenzen aufzubauen und digital zu studieren, zu lehren und zu arbeiten. In regelmäßigen Umfragen spiegelten die Nutzerinnen und Nutzer jedoch zurück, dass essentielle Angebote oftmals gar nicht bekannt seien und generell ein guter Überblick über die vielfältigen Angebote fehle.
Einer der Gründe für die mangelhafte Orientierung war die uneinheitliche Darstellung der Angebote, die sich über die Webseiten und Wikis vieler Abteilungen verteilte. Die Zielgruppen der Studierenden und Lehrenden wurden ohne übergreifendes Konzept angesprochen und die Angebote selbst waren kaum miteinander verknüpft, was die Suche deutlich erschwerte. Um ein passendes Angebot zu finden, wurde bei Studierenden wie Lehrenden reichlich Vorwissen dazu vorausgesetzt, wie und womit ein Problem gelöst werden könnte und welche Einrichtung die gesuchte Hilfe bietet. Als erste Verbesserungsmaßnahme wurden von der Stabsstelle Digitale Universität die wichtigsten E-Learning-Angebote zunächst auf einer zentralen Portal-Webseite gebündelt. Diese Seite wurde vielfach überarbeitet, konnte aber zuletzt den Anforderungen einer nutzungsorientierten Darstellung des stetig wachsenden Angebotsportfolios nicht mehr gerecht werden.
Das von der Stiftung Innovation in der Hochschullehre von 2023 bis 2026 geförderte Projekt „E-Learning-Marktplatz“ ermöglichte die grundlegende Erneuerung der bisherigen Portal-Seiten und deren Erweiterung um wichtige Funktionalitäten. Zur abteilungsübergreifenden Zusammenarbeit an einer aktuellen und vollständigen Angebotsdarstellung wurde zudem ein gemeinsamer Redaktionsprozess entwickelt und etabliert. Das Projekt bot damit die Chance, nicht nur die Angebotsdarstellung für die Studierenden und Lehrenden zu verbessern, sondern auch die kooperative Arbeitsweise zwischen allen Beteiligten zu fördern.
Der neue „Marktplatz“ der Universität Jena ist seit September 2025 online und richtet sich primär an deren Angehörige, ein Teil der Angebote ist jedoch auch öffentlich zugänglich.
In diesem Beitrag wird das Vorgehen zur konzeptionellen und technischen Entwicklung dieses Portals von der Zielgruppen- und Anforderungsanalyse, den Workshops mit beteiligten Einrichtungen bis hin zur Etablierung des Redaktionsprozesses vorgestellt.
Zielgruppen- und Anforderungsanalyse als Voraussetzung für die Portalkonzeption
Ausgangspunkt der Portalkonzeption war eine ausführliche Zielgruppen- und Anforderungsanalyse. Dafür wurden die bestehenden Umfrageergebnisse unter Lehrenden und Studierenden der Universität ausgewertet und Personas entwickelt, um dann mithilfe von User Stories die genauen technischen Anforderungen ableiten zu können. Bei der Durchführung und Auswertung der Umfragen unterstützte die Abteilung für Lehrentwicklung der Universität.

Aus den regelmäßigen Umfragen zur digitalen Lehre und zu den IT-Diensten an der Universität kristallisierten sich die folgenden Verbesserungswünsche heraus:
- Zentrale Informationsplattform für alle Dienste und Services
- Gezielte, erweiterte und zielgruppenspezifische Suche
- Einheitliche Darstellung der Angebote
- Eindeutige Anlaufstellen und Supportstrukturen
- Transparenter Prozess zur Weiterentwicklung des Angebotsportfolios.
An den Umfragen beteiligte sich ein breites Spektrum von Anwenderinnen und Anwendern, das sich von Erstsemesterstudierenden über erfahrene Dozierende bis hin zu Supporteinrichtungen erstreckte. Daraus wurden acht verschiedene Personas abgeleitet.

In diesen Personas wurde die jeweilige Zielgruppe charakterisiert, ihre Erwartungen und Bedürfnisse spezifiziert und erste Strategien für Lösungswege gesammelt. Daraus wurden ca. 40 User Stories nach einheitlichem Schema entwickelt, z. B.
- Als Lehrperson möchte ich eine Volltextsuche nutzen, um Angebote schnell anhand ihrer Bezeichnung, Beschreibung und Metadaten zu finden.
- Als lehrunterstützende Einrichtung möchte ich die Steckbriefe meiner Angebote schnell und einfach erstellen, um mein Angebot zielgruppenspezifisch darzustellen.
Als abschließender konzeptioneller Schritt wurde gemeinsam mit einer technischen Projektmitarbeiterin eine Anforderungsanalyse vorbereitet. Die ermittelten funktionalen Anforderungen wurden spezifiziert, systematisiert und priorisiert und dienten als Grundlage für eine Recherche zu passenden technischen Lösungen und Systemen.
Implementierung eines Webshop-Systems zur effizienten Suche und Filterung von Angeboten
Die Analyse der Anforderungen führte uns zu einer Reihe von Kandidaten für eine Lösung, darunter zwei Open-Source-Webshopsysteme, ein Open-Source-Wiki-System, das Contentmanagementsystem (CMS) der Universität sowie eine Eigenentwicklung eines Katalogsystems, die eingehend geprüft wurden. Im Fokus standen einerseits die benötigten Funktionalitäten für Suche, Filterung, Verschlagwortung und Vernetzung der Angebote, andererseits die einheitliche, optisch ansprechende und nutzerfreundliche Darstellung aller Inhalte. Das uniweite CMS konnte die hohen Anforderungen an zielgruppenspezifische Such- und Filterfunktionen nicht erfüllen, wenngleich es eine gute Darstellung der Inhalte ermöglichte. Das Wiki-System wiederum schied aufgrund der für unsere Zwecke ungeeigneten Darstellung der Inhalte aus. Die beiden Open-Source-Webshopsysteme kamen dagegen in die nähere Auswahl, sodass Testsysteme eingerichtet wurden, um einzelne Kriterien genauer überprüfen zu können. Beide Systeme erfüllten die Kriterien grundsätzlich, letztendlich fiel jedoch die Wahl auf die Wordpress-basierte Variante. Das System erschien nutzerfreundlicher und moderner, konnte aufgrund der Plug-in-Struktur flexibler eingerichtet und angepasst werden und wartete mit vielen Unterstützungsmöglichkeiten durch eine rege Entwickler-Community auf.
Durch die Wahl eines Webshop-Systems wurden nun alle Angebote im System als „Produkte“ behandelt. Wie in gängigen Online-Shops können diese Produkte mit Eigenschaften und Metadaten versehen werden, nach denen später gesucht und gefiltert werden kann. Zwar enthalten die Angebote der Universität Jena keine Preise und landen nicht im Warenkorb, aber sie können nach Zielgruppe, Einrichtung und Kategorie gefiltert und von den Nutzenden auf der Merkliste für später gespeichert werden. Essentieller Teil der Systemeinrichtung war daher die Entwicklung von einheitlichen Vorlagen für die Angebotsseiten, neuer Strukturen und einem Navigationskonzept sowie der Suche und Filter. Hierfür wurden verschiedene Plug-ins und Themes analysiert, testweise installiert und das Portal nach und nach weiterentwickelt.
Das neue Portal bietet eine Reihe zusätzlicher Funktionen: Volltextsuche über alle verzeichneten Angebote, Filterung nach Zielgruppe, Kategorie und Einrichtung sowie Kombination dieser Filter, individuelle Anpassung der Sortierung, Merkliste, A-Z-Liste und Themeneinstiege. Insgesamt wurden 73 technische Anforderungen umgesetzt.

Nach der Anforderungsanalyse sowie der initialen Einrichtung, Konfiguration und Weiterentwicklung mit Unterstützung einer technischen Projektmitarbeiterin wurden die Inhalte im neuen System eingepflegt. Einige kleinere Anforderungen wurden in diesem Verlauf weiter angepasst, so wurde z. B. die Koordination des Redaktionsprozesses letztendlich aus der Plattform ausgelagert und mit bereits bestehenden IT-Services wie dem Ticketsystem der Universität umgesetzt, um redundante Strukturen zu vermeiden. Insgesamt wurden die Akzeptanzkriterien vom Zielsystem erfolgreich erfüllt. Nach umfangreichen Tests durch repräsentative Nutzerinnen und Nutzer und letzten kleinen Verbesserungen fand der Launch wie geplant im September 2025 statt.
Über die Projektlaufzeit hinaus wird die Open-Source-basierte Plattform im Rechenzentrum der Universität dauerhaft selbst betrieben und gewartet. Auch die einheitliche und qualitativ hochwertige Pflege aktueller Inhalte ist durch eine zentrale Koordination in der Stabsstelle Digitale Universität langfristig gesichert, die auch für die Abstimmung mit verwandten Angeboten wie dem Intranet sorgt.
Workshops zur Contententwicklung mit den Einrichtungen

Parallel zur technischen Umsetzung des Systems wurden gemeinsam mit den anbietenden Einrichtungen Vorlagen für die Angebotsbeschreibungen (Steckbriefe) erarbeitet, neuer Content erstellt und der nachhaltige Redaktionsprozess entwickelt. Hierfür wurden die Einrichtungen regelmäßig zu dreistündigen Präsenzworkshops eingeladen, die sich über einen Zeitraum von etwa einem Jahr erstreckten. Zu den relevanten Einrichtungen zählten zentrale Abteilungen der Universität wie das Vizepräsidium für Studium und Lehre, die Hochschuldidaktik, das Universitätsrechenzentrum, die Zentrale Studienberatung, die Thüringer Universitäts- und Landesbibliothek, das Rechtsamt, die Stabsstellen für Informationssicherheit und Datenschutz sowie für Arbeitssicherheit, das Schreibzentrum, das Gesundheitsmanagement, der Hochschulsport und das Rechtsamt. Im späteren Projektverlauf wurden noch weitere Einrichtungen aus anderen Arbeitsfeldern aufgenommen. Insgesamt waren ca. 18 Einrichtungen der Universität mit je ein bis zwei Vertreterinnen und Vertretern beteiligt, darunter insbesondere auch studentische Angestellte.
Ziel der Workshops war es, neben der Contenterstellung, auch die Akzeptanz für das Projekt und die Mitarbeit zu fördern, die Expertise der Einrichtungen und die Bedürfnisse ihrer jeweiligen Zielgruppen einzufangen sowie den Austausch zwischen Einrichtungen und deren abteilungsübergreifende Zusammenarbeit zu stärken.
Folgende Workshops wurden durchgeführt:
- Auftakt Projekt- und Konzeptvorstellung (Dezember 2024)
- Workshop 1 – Identifizierung passender Angebote, gemeinsame Entwicklung von Vorlagen (Februar 2025)
- Workshop 2 – Vernetzung der Angebote und Redaktionsprozess für neue Angebote (Mai 2025)
- Workshop 3 – Finalisierung der Angebotsbeschreibungen (Juli 2025)
- Workshop 4 – Langfristige Redaktion und Kommunikation, Abschluss (Januar 2026)
Zwischen diesen Workshops entwickelten die Teilnehmerinnen und Teilnehmer ihre Inhalte eigenständig weiter. Die initiale Erstellung der Steckbriefe bedeutete für die Einrichtungen natürlich einen signifikanten Aufwand. Allerdings war das Engagement bemerkenswert hoch, sodass das erneuerte Portal zum Launch bereits mit ca. 120 Angeboten in deutscher und englischer Sprache starten konnte und damit bereits 80 Einträge mehr als die Ausgangswebsite verzeichnen durfte. Die folgenden Erfolgsfaktoren haben das aus Sicht des Projektteams ermöglicht:
- In Präsenztreffen wurde eine wertschätzende Arbeitsatmosphäre geschaffen, die gegenseitiges Kennenlernen, Verständnis und Respekt zwischen den Einrichtungen förderte.
- Die beteiligten Einrichtungen erhielten die Möglichkeit zur Mitgestaltung des Portals, der Steckbriefe und der Arbeitsweise, was die Identifikation mit dem Projekt förderte.
- Die Expertise der Einrichtungen wurde aktiv eingeholt, wertgeschätzt und bei der Weiterentwicklung berücksichtigt.
- Die Einrichtungen wurden bei der Contenterstellung intensiv persönlich beraten und unterstützt, teilweise mit zusätzlichen Ressourcen bei einer besonders hohen Anzahl von Steckbriefen (z. B. 50 im Universitätsrechenzentrum).
- Das Projektteam übernahm eine detaillierte und aufwändige Qualitätssicherung jedes einzelnen Steckbriefs.
- Von Beginn an berücksichtigte das Projektteam Optionen zur nachhaltigen Verankerung und holte früh die Befürwortung von Entscheidungsträgerinnen und -trägern ein.
Das Workshopkonzept wurde im Projektverlauf stetig angepasst. Aus zunächst zwei geplanten Schreibworkshops mit den Einrichtungen sind insgesamt fünf Treffen entstanden, in denen das Portal intensiv gemeinsam weiterentwickelt wurde. Im Feedback der Teilnehmenden wurde besonders der persönliche Austausch zwischen den Einrichtungen positiv hervorgehoben.
Langfristige Qualitätssicherung mit abteilungsübergreifenden Redaktionsprozessen
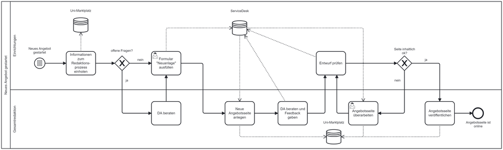
Das Projektteam hat sich aufgrund der benötigten Funktionalitäten für ein separates Webshopsystem entschieden. Allerdings unterscheidet sich dieses vom gewohnten Contentmanagementsystem der Universität deutlich in der Systematik der Contentpflege und bringt andere redaktionelle Möglichkeiten mit sich. Während des dritten Workshops konnten die Einrichtungen ihre erstellten Steckbriefe testweise direkt im Backend des neuen Portals bearbeiten. Dabei stellte sich jedoch heraus, dass die Contentpflege im Backend nicht selbsterklärend ist und den Einrichtungen Schwierigkeiten bereitet. Auch wurden bei der eigenständigen Bearbeitung einige redaktionelle Prinzipien nicht zuverlässig eingehalten, z. B. zum vereinbarten Schreibstil oder zur Textformatierung. Perspektivisch hätten die Einrichtungen das System wahrscheinlich auch nur sporadisch genutzt, um ihre Angebote beispielsweise jährlich zu aktualisieren. Der Aufwand zur technischen Betreuung der Einrichtungen und die Anbindung der Uni-Accounts erschien im Verhältnis zum Nutzen daher deutlich zu hoch.

Die redaktionelle Pflege des Portals wird nun stattdessen von einer zentralen Gesamtredaktion in der Stabsstelle Digitale Universität übernommen, während die Einrichtungen ihre Inhalte lediglich zuliefern. Hierbei hat der im Projekt gemeinsam entwickelte Redaktionsprozess eine elementare Bedeutung, da er die Rollen und Aufgaben aller beteiligten Einrichtungen und deren Zusammenarbeit bei der Einarbeitung neuer und der Überarbeitung bestehender Inhalte effizient regelt. Der Prozess wurde bereits im Rahmen der Projektlaufzeit bei der Erstellung des neuen Systems intensiv erprobt, angepasst und etabliert.

Für die Einreichung von neuen Angeboten wird das vorhandene Ticketsystem der Universität genutzt, über das die Einrichtungen ihre fertigen Steckbriefe übermitteln. Anschließend wird der Inhalt von der Gesamtredaktion in das Portal übertragen und der Entwurf mit der Einrichtung zusammen finalisiert. Die Erfahrungen aus dem Projekt haben gezeigt, dass im Vorfeld meist eine persönliche Beratung der jeweiligen Einrichtung nötig ist, um eine hohe Contentqualität zu gewährleisten. Um diesen Aufwand nach Projektende soweit wie möglich zu reduzieren, wurden interaktive Redaktionsleitfäden mit H5P und FAQ zur Unterstützung der Einrichtungen entwickelt.
Die langfristige Qualitätssicherung sieht mehrere Teilprozesse vor. Wenn sich ein Angebot ändert, haben Einrichtungen jederzeit die Möglichkeit, entsprechende Änderungen über das Ticketsystem mitzuteilen, die anschließend von der zentralen Redaktion im System eingepflegt werden. Zusätzlich stößt die Redaktion regelmäßig eigene Checks zur Qualitätssicherung an und bindet bei Bedarf die Einrichtungen bei der Überarbeitung ihrer Steckbriefe ein. Das auf den Steckbriefen sichtbare Datum für die „Letzte Änderung“ macht die Aktualität des jeweiligen Angebots auch für die Nutzerinnen und Nutzer transparent.
Nutzerfeedback und Zugriffszahlen
Bereits während der Workshops mit den Einrichtungen hat das Projektteam kontinuierlich Feedback zu Konzepten, Navigationswegen und Design des Portals aufgenommen und in die Weiterentwicklung einfließen lassen. Mit dem Launch der Seite wurde zudem eine Feedback-Option für Universitätsangehörige eingerichtet, um systematisch Feedback, Ideen oder Fehlermeldungen auf der Seite zu sammeln. Diese Funktion wurde bisher leider wenig genutzt, weshalb später zusätzlich eine öffentliche niedrigschwellige Umfrage ergänzt wurde, die über das Projektende hinaus weiterläuft.

Das Portal wurde über die üblichen uni-internen Kommunikationskanäle in Zusammenarbeit mit der Hochschulkommunikation beworben. Durch das eingebundene Tool Matomo konnte datenschutzkonform abgeschätzt werden, welche Maßnahmen die Zielgruppe der Studierenden und Lehrenden erreicht haben. Die Maßnahmen „Rundmails an Studierende und Lehrende“ sowie die persönliche Vorstellung in einer Erstsemestervorlesung führten zu den höchsten Seitenaufrufen, da sie jeweils die größten Adressatenkreise ansprachen. Neben der Anzahl der Seitenaufrufe wurden auch die häufig besuchten Seiten und die Usability der Suchvorgänge und Filter untersucht. Im gesamten Projektverlauf mussten Rückmeldungen von Studierenden und Lehrenden wiederkehrend aktiv eingeholt bzw. angeregt werden. Zu empfehlen wäre es daher, frühestmöglich mit einer Pilot- bzw. Betaversion einer solchen Plattform live zu gehen und intensiv auf Fokusgruppen mit den Endnutzerinnen und -nutzern zu setzen.
Positives Feedback erhielt das Projektteam auch von weiteren Einrichtungen der Universität, die nach und nach auf den „Marktplatz“ aufmerksam wurden und ihre Angebote dort ebenfalls verzeichnen wollten. Drei Monate nach dem Launch sind so bereits weitere Angebote und neue Themenseiten ergänzt worden.
Weiterentwicklung des Portals und des Angebotsportfolios
Bereits zu Beginn des Projektes stellte sich immer wieder die Frage, welche Angebote in das Portal aufgenommen werden sollen und welche nicht. Die Abgrenzung zum Thema „digitale Lehre und digitales Studieren“ ist oftmals uneindeutig. Teilweise haben Einrichtungen sowohl Angebote innerhalb als auch außerhalb dieses Themenbereichs oder die Angebote sind auch für andere Bereiche relevant, z. B. wenn Literaturverwaltungssoftware sowohl im Studium als auch in der Forschung genutzt wird.
Nach Projektende ist daher geplant, den „Marktplatz“ deutlich auszuweiten und um Angebote des gesamten wissenschaftsunterstützenden Bereichs einschließlich der digitalen Forschung zu ergänzen. Des Weiteren soll auch die Idee zu einem separaten Marktplatz für Informationen, Angebote und Leistungen des administrativen Bereichs der Universität umgesetzt werden. Dabei kann direkt auf die schon gemachten Erfahrungen zurückgegriffen und das Portal universitätsintern adaptiert werden.
Auch über das Projekt hinaus werden die Einrichtungen zukünftig verstärkt zusammenarbeiten und das Angebotsportfolio weiterentwickeln. Die Stabsstelle Digitale Universität koordiniert universitätsweite Gruppen zu Themen der Digitalisierung in Studium und Lehre, in denen die Digitalisierungsstrategie kontinuierlich weiterentwickelt und konkrete Maßnahmen erarbeitet und umgesetzt werden. Die gemeinsamen Workshops im Projekt haben die Zusammenarbeit zwischen den Einrichtungen dazu auf persönlicher und fachlicher Ebene gestärkt, was bereits jetzt der langfristigen Zusammenarbeit zugutekommt.
Weitere Informationen
Detaillierte Projektdokumentation
Weitere Informationen zum Projekt und detaillierte Ergebnisse zur Konzeption und Technologieauswahl, zur kooperativen Contententwicklung, zu den Redaktionsprozessen und zur technischen Einrichtung des Portals werden auf der Webseite der Universität Jena und im Transferkiosk der Stiftung Innovation in der Hochschullehre veröffentlicht.
Erfahrungsaustausch
Das Projektteam freut sich über persönlichen Austausch zu gemachten Erfahrungen und ähnlichen Projekten.
Stabsstelle Digitale Universität Jena
digitalisierung@uni-jena.de
Beitragende
Jaqueline Schulz hat E-Learning und Medienbildung studiert und zunächst in der Medizinischen Fakultät Heidelberg im E-Learning-Support für Lehrende gearbeitet. Dort unterstützte sie bei der Einführung neuer Tools und Plattformen, entwickelte digitale Mehr anzeigen
Sofern nichts anderes angegeben wurde, stehen die
Inhalte dieser Seite unter der Lizenz
Creative Commons Namensnennung - Weitergabe unter gleichen Bedingungen 4.0 International.
Verlinkte Inhalte sind von der Lizenz unberührt.
Unter Beachtung der Lizenzbedingungen ist es gestattet,
die Inhalte der Seite zu vervielfältigen, zu verbreiten und
öffentlich zugänglich zu machen, sofern dabei
die beteiligten Autorinnen und Autoren (hier:
Jaqueline Schulz)
und e-teaching.org genannt werden und die Verarbeitung und Weitergabe an Dritte wiederum zu diesen Bedingungen erfolgt.
